近日,水利與環境學院趙艷俠教授課題組在環境領域頂級期刊《Water Research》上發表了題為“Co-fermentation of titanium-flocculated-sludge with food waste towards simultaneous water purification and resource recovery”的學術論文。2021級碩士研究生杜津銘為第一作者,導師趙艷俠教授為該論文的通訊作者。

圖 1 C、Ti和P資源同步回收的測流厭氧發酵系統
追求碳中和與迫在眉睫的磷危機代表了當代人類面臨的兩個最深刻的挑戰,而生活污水中存在豐富的磷和碳資源,很明顯我們需要一種范式轉變,將生活污水視為潛在的寶貴資源而非廢水流。據報道,傳統的處理生活污水的方法占據了城市電力消耗的大約3%,其中大約一半能量被分配給活性污泥工藝的曝氣部分。遺憾的是,這一過程還導致了易生物降解的COD和磷資源的浪費。磷是一種不可再生且對生物代謝不可或缺的資源,預計在未來200年內枯竭。因此,從污水中高效回收和利用碳和磷資源已成為促進可持續發展的關鍵策略。
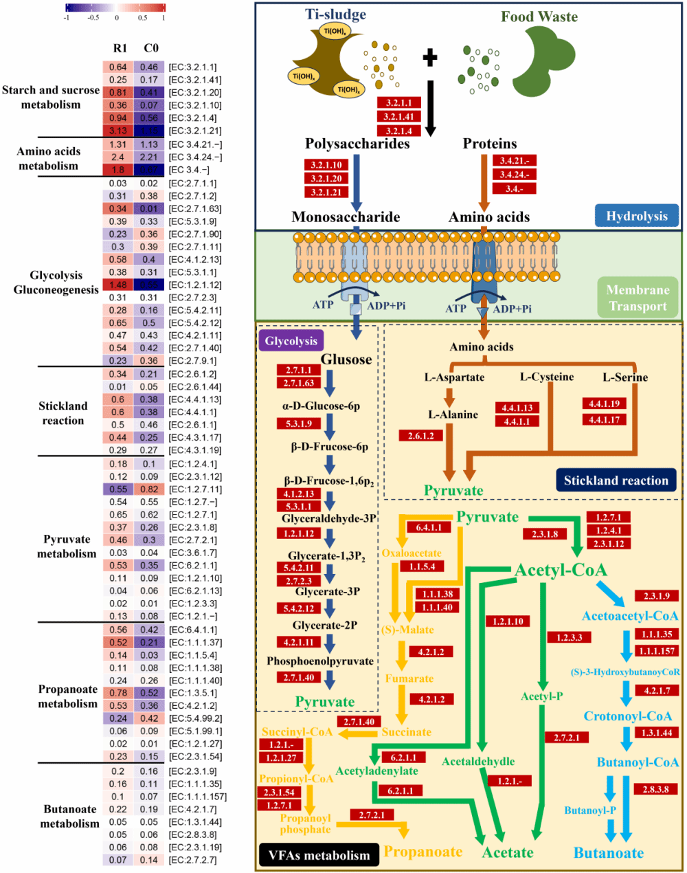
為了能夠實現污水中C和P的增值利用,本文采用新興的鈦鹽混凝劑實現高效捕捉生活污水中的COD和P。此過程產生的鈦基絮凝污泥與餐廚垃圾以干重比3:1厭氧共發酵實現了VFAs產量的四倍提升。半連續共發酵中VFAs的產量濃度高達2529 mg/L且CVFAs/NNH4 高達50以上。共發酵促進了反應器中定向產生VFAs微生物富集,提高了水解、糖酵解、Stickland反應和VFAs代謝等過程酶對應的基因表達。針對于困難的發酵后殘渣的處置問題,本研究采用焚燒酸浸的方法,實現了發酵殘渣焚燒灰分中P和Ti元素的固液分離。酸浸液中TP濃度高達223.2 mg/L,通過加入NH4+和Mg2+回收出了增值產品鳥糞石。酸浸殘渣中Ti元素以TiO2的形式被很好的保存了下來,并呈現出納米材料結構。最終,發酵殘渣中的P元素和Ti元素的回收率為80.9%和82.1%。

圖 2 厭氧產酸發酵的代謝路徑及酶對應的基因豐度對比
本論文的研究結果不僅通過鈦基絮凝實現了生活污水的凈化,還對鈦基污泥中的C、P和Ti元素實現了同步高效回收,為污水凈化、資源回收、環境保護以及產生高效經濟的副產品方面提供了巨大的參考價值。本研究受國家自然科學基金,山東省泰山學者青年專家計劃和山東省優秀青年創新團隊計劃的資助。
論文鏈接:Https://www.sciencedirect.com/science/article/pii/S0043135424000113